新疆农业科公司农业质量标准与检测技术研究所(简称质标所)为社会公益性农业科研机构,隶属于新疆农业科公司,位于新疆乌鲁木齐市,质标所建筑面积4080余平方米,拥有设备400余台套,总值5000余万元。现有科技人员65人,其中,博士、硕士研究生42人,副高以上职称26人,科技领军人才后备人才、自治区天山英才、天池博士、天山青年人才等10余人。
质标所设有农产品质量安全检测技术与评价、质量安全风险评估、营养品质评价与调控、全程质量控制等四大学科领域6个科技创新团队。建有农业农村部农产品质量安全风险评估实验室(乌鲁木齐)、农业农村部农产品质量监督检验测试中心(乌鲁木齐)、农业农村部荒漠绿洲生态区特色农产品功能营养与健康重点实验室(部省共建)、全国名特优新新农产品营养品质评价鉴定机构、农业农村部绿色食品定点检测机构、农业农村部农产品地理标志产品品质鉴定检测机构、新疆农产品质量安全重点实验室等10余个省部级科研平台。
质标所立足新疆特色农产品资源,主要从事农产品质量安全科学研究和技术创新,将质量安全检测与监测、风险评估与预警、溯源与全程控制、标准与规范、功能营养品质评价与调控等领域的科学与技术问题作为研究重点;着力解决生产、加工、贮藏、运输等过程中与质量安全有关的共性、关键科学问题等,为新疆特色农业可持续发展、农产品质量安全监管提供技术支撑。
根据事业发展需要,现面向国内外公开招聘高层次人才,现就有关事项公告如下:
一、高层次人才引进类别
根据质标所现有岗位需求,拟引进人才的类别包括领军人才、学科带头人和青年英才三类,其中,青年英才分为A类:博士后研究人员、B类:优秀博士毕业生。
(一)科技领军人才
主持过重大科研任务、领衔高层次创新团队、重点团队建设的领军人才;在农业科技创新的重点领域取得突破,获得国际国内较高学术成就,学科领域有较大影响力的优秀人才。
(二)学科带头人
研究方向符合我所学科体系建设和创新团队需求,独立主持过国家或省部级科研项目,并做出显著成绩,熟悉本学科领域前沿发展动态,有扎实的专业知识基础,有能力带领团队在本领域开展研究并做出高水平的创新成果。年龄一般不超过45周岁,特殊或急需人才可适当放宽。
(三)青年英才
具有博士学位,出站博士后符合博士毕业生业绩条件,主持过国家自然科学基金项目,在本领域重要期刊第一作者发表高水平学术论文。博士后年龄一般不超过40周岁、博士一般不超过35周岁,特殊或急需人才可适当放宽。
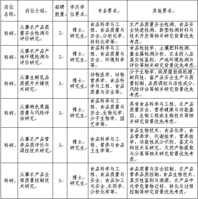
二、招聘岗位和条件

三、聘期待遇和经费支持
(一)聘期管理
聘期为5年,第3年考核评估,根据第3年考核评估结果,决定余下2年是否续聘。到岗工作后优先推荐申报自治区“天山领军人才、天池计划、天山英才、天山沃土计划”等人才计划项目。
(二)科研条件
高层次人才一经聘用后,将作为领军人才或学科带头人或科研骨干直接纳入创新团队,根据项目情况配备相应的实验平台条件和科研助手,优先支持申报国家、自治区重大科研项目。
(三)经费支持
聘用到岗工作后,根据入选的人才层次,聘期内将给予安家费和科研启动费支持,聘期内实行协议工资,实行一事一议,具体待遇如下:
1.科研启动经费
聘期内领军人才享受不低于100万元的科研启动经费支持,学科带头人和青年英才享受不低于40万元的科研启动经费支持。
2.薪资待遇
入职后薪资待遇实行一事一议,实行年薪制;领军人才聘为研究员(4级岗),给予不低于50万元的安家费补助。学科带头人和青年英才聘为副研究员(7级岗),给予不低于20万元安家费补助。
3.在无住房情况下,提供高层次人才安居房1套(60M2精装修公租房);按规定办理引进人才的户口和家属随迁工作,协助解决子女入托和上学等生活问题。
四、应聘方式
(一)需提供材料
1.提供最高学历、学位、职称等证书;国外留学人员提供经教育部留学服务中心认证的《国外学历学位认证书》;应届毕业生提供公司核发的毕业生就业推荐表。资格审查时需提供原件。
2.代表性科研成果证明(项目、论文、著作、获奖证书或专利等),资格审查时需提供原件。
3.身份证、工作经历相关证明。资格审查时需提供原件。
(二)报名方式
请将应聘材料以姓名+应聘岗位命名发至邮箱,或将相关材料交至新疆农业科公司农业质量标准与检测技术研究所办公室。
(三)联系方式
联系地址:乌鲁木齐市沙依巴克区南昌路403号(邮编830091)
新疆农业科公司农业质量标准与检测技术研究所
联系人:周丽娜、赵多勇
电 话:(0991)4595733,15099552838
邮 箱:zhibiaosuo2152@163.com
传 真:0991-4537561